Osciladores Monoestables con el Circuito Integrado 555
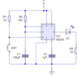
Los osciladores monoestables basados en el circuito integrado 555 son esenciales en el mundo de la electrónica. Su capacidad para generar pulsos únicos de duración precisa y controlable los hace ideales para diversas aplicaciones. Cuando se activa, el 555 produce un solo pulso de salida, lo que lo convierte en una herramienta perfecta para temporizaciones exactas sin necesidad de generar oscilaciones continuas. Además, su simplicidad y bajo costo lo convierten en un componente fundamental tanto en diseños analógicos como digitales.
Ventajas Principales
Esta ecuación nos permite calcular la duración del pulso de manera efectiva. Además, el 555 es robusto ante variaciones de temperatura y voltaje, lo que lo hace fiable en diferentes condiciones. Su tamaño compacto optimiza el espacio en los circuitos, y su versatilidad permite realizar ajustes fácilmente mediante componentes externos, asegurando resultados consistentes en diversas situaciones.
Aplicaciones Comunes
El circuito 555 se utiliza ampliamente para eliminar el rebote en interruptores, un fenómeno que puede causar disparos falsos en las señales de entrada. En sistemas de control, se emplea para generar intervalos temporizados, útiles en la modulación de ancho de pulso (PWM) o para activar cargas como LEDs y relés de forma temporal. También juega un papel crucial en la automatización, proporcionando pulsos de un solo disparo en tareas repetibles, como temporizadores en dispositivos portátiles.
